Call Center Portfolio Project

Project Overview

I’m currently developing a scenario-based learning experience aimed at enhancing judgment and alignment in customer service training. The goal is to create a dynamic, engaging learning journey using a mix of tools and methods.

Tools and Methods

I’m starting with scenario videos created in Vyond and then integrating them into Camtasia to add interactivity. I’m also embedding these videos directly into Articulate Storyline and Rise to break up content, add gamification, and make the learning experience more interactive and responsive.

Instructional Design Approach

In designing this project, I’m leveraging my background in instructional design and applying the diffusion of innovation theory to help people adapt to new learning features and methods. I’m following the ADDIE model and using frameworks like Kirkpatrick’s levels of evaluation, Bloom’s taxonomy, and Maslow’s hierarchy to shape the learning objectives.

AI and Collaboration

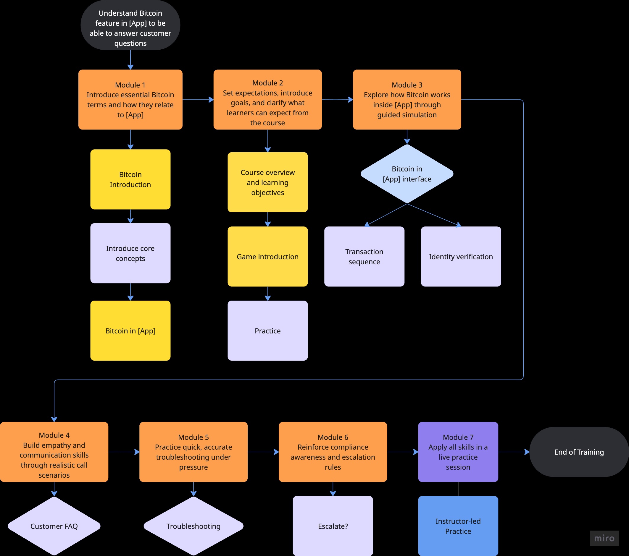
I’m using AI to refine content and act as a virtual subject-matter expert, while also incorporating insights from associates with call center experience and conducting additional online research. The entire project flow is mapped out in Miro to keep everything organized.

Current Status

I’m still in the refining phase, so there’s no official release date yet, but I’m excited to share more as the project evolves—stay tuned!